Automatska linija za proizvodnju propan/butan boca
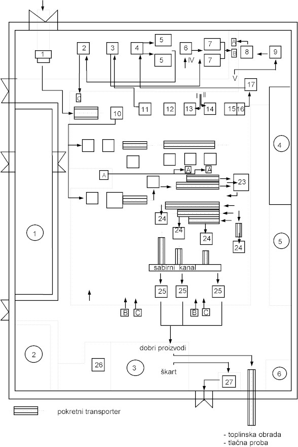
Za izradu dijelova propan – butan boce koriste se različiti strojevi i alati, čiji postojeći raspored u pogonu prikazuje sljedeća slika.

Tlocrt pogona za automatiziranu proizvodnju propan/butan boca 10 kg
Red. br. Stroj, pristroj, uređaj za određenu operaciju.
| 1. | škare za sječenje lima | 14. | dvostruki nosač kotura |
| 2. | presa za oblikovanje stopala | 15. | ravnalica |
| 3. | štanca za oblikovanje zaštitnih limova | 16. | pneumatske škare |
| 4. | valjak za savijanje stopala | 17. | štanca za štancanje stopala |
| 5. | pristroj za zavarivanje stopala | 18. | stol za paletiranje rondela |
| 6. | pristroj za zavarivanje prstena | 19. | presa za izvlačenje polutki |
| 7. | pristroj za zavarivanje zaštitnog lima i prstena | 20. | stroj za opsijecanje i pertlovanje polutki |
| 8. | stroj za urezivanje navoja u usadniku | 21. | stroj za probijanje rupe na gornjoj polutki |
| 9. | stroj za razvrtanje usadnika | 22. | uređaj za zavarivanje usadnika |
| 10. | štanca za prosijecanje rondela | 23. | pristroj za sastavljanje polutki |
| 11. | štanca za štancanje zaštitnog lima | 24. | uređaj za zavarivanje polutki |
| 12. | pristroj za ravnanje | 25. | uređaj za zavarivanje stopala i štitnika ventila |
| 13. | nosač kotura | 26. | presa za pomoćne radove |
| 27. | uređaj za popravak škarta |
| uredske prostorije | A - transport usadnika | ||
| garderoba | B - transport štitnika i ventila | ||
| odlaganje gotovih proizvoda , te razvrstavanje na dobre proizvode i škart | C - transport stopala | ||
| prostorije održavanja | I - ulaz lima polutke | ||
| popravak i održavanje alata | II - ulaz trake za zaštitni lim | ||
| bravarija | III - ulaz trake za stopalo | ||
| IV - ulaz prstena | |||
| V - ulaz usadnika |
Analizom postojećeg rasporeda strojeva i operacij koje se na njima vrše, može se zaključiti da postoje veliki gubici u vremenu prilikom posluživanja strojeva. Naime, te poslove obavljaju sami radnici ručnim prijenosom dijelova od jednog stroja do drugog, što iziskuje duže vrijeme posluživanja. U svrhu unapređenja procesa predlaže se , da te poslove obavljaju roboti – manipulatori, koji bi u daleko kraćem vremenu obavili posluživanje strojeva.
Povratak na početnu stranicu - povratak na sadržaj!